[APPLICATION Analog Devices] Les applications domestiques intelligentes réunissent de nombreuses composantes techniques dont certaines doivent être alimentées par batterie en raison de leur installation à distance sans recours au moindre câblage. Il s’agit par exemple de capteurs, de commutateurs, de compteurs ou de télécommandes portables. Les appareils de ce type fonctionnent généralement avec des batteries. La gestion de l’énergie est ici primordiale pour concevoir des systèmes pratiques, de petite taille, fiables et peu onéreux. Aujourd’hui, une innovation dans le domaine de la technologie des nano-puissance permet d’alimenter ce type d’appareil avec une ou plusieurs piles alcalines ou des batteries lithium-ion (Li-Ion). Etat des lieux par Analog Devices, exemples à l’appui.
Auteur : Frederik Dostal, expert en gestion de l’énergie, Analog Devices
Dans le domaine de la domotique, les technologies intelligentes ont beaucoup progressé, et nous voulons que nos maisons nous servent mieux et qu’elles nous offrent toujours plus d’avantages, que ce soit dans le domaine de la détente, du confort, de la sécurité ou de l’environnement. À titre d’exemple, les systèmes classiques de chauffage, ventilation et climatisation (CVC), d’alarmes de sécurité, d’arrosage automatique et de divertissements existent déjà depuis un certain temps. Mais c’est la possibilité de les commander de façon interconnectée sur le web qui a apporté une réelle facilité.
De nos jours, une simple application sur notre smartphone permet de tout piloter d’un doigt, voire de prendre certaines décisions élémentaires de manière automatique. En général, des capteurs doivent être installés à travers toutes les pièces pour que la maison intelligente puisse voir, entendre et ressentir. Les capteurs classiques détectent la lumière, la température et les mouvements, tandis que des capteurs plus modernes peuvent également reconnaître des images ou disposent d’autres capacités de reconnaissance intelligentes.
Des applications domotiques de plus en plus intelligentes
Ces capteurs peuvent par exemple détecter le nombre de personnes présentes dans une pièce donnée, reconnaître un chat du voisinage qui s’approche de la porte d’entrée ou détecter un cambrioleur qui regarde par la fenêtre en vue de son prochain larcin. Pour réduire les coûts et offrir la flexibilité nécessaire, ces dispositifs doivent pouvoir fonctionner sans câbles. Il est alors possible de les déployer facilement à l’intérieur d’une maison et aux endroits les plus stratégiques. Grâce aux communications sans fil comme le Wi-Fi ou le Bluetooth, la transmission des données n’est plus un problème.
Toutefois, ces capteurs ont besoin d’énergie. Et dans de nombreux cas, l’alimentation reste une difficulté. On peut avoir recours à la technique de récolte d’énergie au moyen de cellules photovoltaïques courantes, mais les batteries sont encore très souvent la solution privilégiée. Le plus gros problème à surmonter dans les systèmes domestiques intelligents est la durée de vie des batteries. Pour que les batteries simples soient pratiques et les cellules photovoltaïques rentables, les capteurs ont besoin d’une alimentation électrique à haut rendement. Le courant de veille et le rendement en fonctionnement à pleine charge jouent tous deux à ce niveau un rôle essentiel dans la conception de tout système pour maison intelligente.
Alimentation à haut rendement avec convertisseur élévateur et à batterie unique
Un capteur distribué peut être alimenté de manière simple à l’aide d’une pile primaire, c’est-à-dire une pile non rechargeable et jetable. Ces piles présentent un bon compromis entre coût de circuit, composants matériels et coût de possession (coût du remplacement ou de la recharge des piles, ainsi que la main-d’œuvre nécessaire).
En règle générale, les piles neuves offrent une tension de 1,5 V. Au fur et à mesure qu’elles se déchargent, leur tension diminue pour atteindre des valeurs inférieures à 0,8 V. Selon leur composition chimique, les piles présentent des courbes de tension différentes pendant leur cycle de décharge. Mais dès que la tension franchit le seuil de 0,8 V, elles ne disposent généralement plus d’énergie utile. Nombre de circuits électroniques exigent en effet une tension de service supérieure à 0,8 V.
Pour que la tension d’alimentation corresponde de façon optimale à la tension de service, il est possible d’employer plusieurs piles montées en série, une méthode qui coûte toutefois plus cher et occupe plus d’espace qu’une seule pile. Afin de contourner le problème, l’utilisation d’un régulateur élévateur (boost) à haut rendement augmente la tension d’une pile primaire classique comprise entre 0,8 et 1,5 V pour fournir la tension nécessaire pour alimenter une application domestique intelligente, soit 3,3 V, voire 5 V. Un exemple est montré ici avec un petit convertisseur élévateur utilisant le composant MAX18000 d’Analog Devices.

Ce circuit compact requiert seulement quelques composants externes. Le convertisseur à découpage continu-continu est livré dans un boîtier de 1,07 mm x 1,57 mm. Il est doté de deux transistors 3,6 A internes. Le courant de repos est de seulement 512 nA lorsque la tension de sortie est activée. Le rendement crête est de 95 % et le rendement à faible charge reste au-dessus de 90 % avec un courant dans la charge supérieur à 20 µA. La plage de tension d’entrée est comprise entre 0,5 et 5,5 V, ce qui permet de “booster” des tensions très basses (0,8 V) pour obtenir des tensions système supérieures utiles.
Alimentation à haut rendement avec un convertisseur abaisseur-élévateur
D’autres capteurs fonctionnent avec plusieurs piles ou, éventuellement, une batterie lithium-ion (Li-Ion). Les tensions sont alors un peu plus élevées que dans l’exemple précédent. En règle générale, les valeurs se situent autour de 3,7 V dans le cas d’une batterie Li-Ion entièrement chargée. Lorsque les piles se déchargent, une tension de 2,8 V représente le niveau minimum avant que l’énergie stockée soit épuisée.
Cette plage de tension (de 2,8 à 3,7 V) requiert un convertisseur abaisseur-élévateur (buck-boost) pour générer une tension nominale de 3,3 V permettant de faire fonctionner les circuits électroniques d’un capteur classique. C’est pourquoi les convertisseurs abaisseurs-élévateurs sont devenus particulièrement populaires avec l’arrivée des batteries Li-Ion. L’utilisation de trois piles primaires de 1,5 V montées en série nécessite une solution similaire. Elles fournissent 4,5 V à pleine charge, mais seulement 2,4 V lorsqu’elles sont presque déchargées.
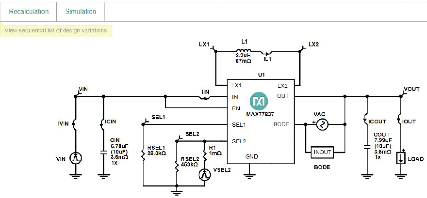
Là encore, une solution "buck-boost" est nécessaire pour appliquer au capteur une tension fixe de 3,3 V. Un exemple de cette architecture est constitué d’une solution "buck-boost" intégrant un convertisseur abaisseur-élévateur fondé sur le composant MAX77837 d’Analog Devices. Cette solution requiert peu de composants externes, et la surface nécessaire sur le circuit imprimé est donc extrêmement réduite. De plus, la puce elle-même est livrée dans un boîtier ultra-compact qui occupe une surface de seulement 1,84 mm × 1,03 mm. Il existe également un boîtier QFN de 2,5 mm x 2 mm pour les fabricants de capteurs qui souhaitent utiliser un pas supérieur (distance entre les broches).
Pour que la pile dure aussi longtemps que possible, cette solution exige un courant de repos de seulement 430 nA. Lorsqu’il est éteint, le convertisseur ne consomme que 10 nA, ce qui peut s’avérer utile dans les applications où un condensateur de stockage d’énergie est logé à proximité de la pile principale. Le convertisseur continu-continu peut alors rester à l’arrêt pendant un certain temps avant de se réactiver et de recharger le condensateur.

Cette configuration permet d’enregistrer des économies d’énergie supplémentaires au fil du temps et de prolonger davantage le temps de fonctionnement avec une pile donnée. Ce convertisseur abaisseur-élévateur à haut rendement génère une tension supérieure ou inférieure à la tension d’entrée.
Simplifier la conception avec un outil de simulation
Les concepteurs de capteurs à piles doivent répondre à des questions élémentaires sur les capacités et les limites du circuit d’alimentation électrique. Le calcul et la simulation de circuit sont intéressants à ce stade car ils permettent de gagner du temps et de réduire le risque de concevoir un système matériel avec un circuit intégré inadapté. Pour bien démarrer, Analog Devices propose l’outil gratuit EE-Sim Power. Il suffit au concepteur d’indiquer la tension d’entrée, la tension de sortie et le courant nécessaire pour que l’outil calcule en un clin d’œil un circuit adapté. On voit ici un circuit simulé avec l’outil EE-Sim Power.

Sur la base du calcul du simulateur et des valeurs de composants externes réels, il est possible de simuler un circuit et de générer les formes d’onde de différents courants et tensions. Il est également possible de simuler des échelons de charge, des boucles en courant alternatif, des transitoires de ligne ou le niveau de rendement.
Avoir du matériel pour bien démarrer
La théorie et la simulation, c’est important. Mais la situation peut être différente avec du matériel réel. En plus des cartes d’évaluation associées aux différents convertisseurs, des systèmes de capteur pratiques et complets sont également disponibles, tels que le détecteur de fumée “Multistandard Micropower Verified Smoke Detection System-on-Module” où le circuit MAX77837 et le régulateur ADP162 font fonctionner un détecteur de fumée complet composé du module optique intégré ADPD188BI pour la détection de fumée, en association avec le microcontrôleur MAX32660 doté de son algorithme de détection de fumée et d’incendie exécuté sur un coeur ARM Cortex-M4 et le capteur de température numérique MAX31875. Tous les fichiers de conception sont téléchargeables sur le web. Ils facilitent la création de capteurs pour maisons intelligentes de qualité élevée dotés de fonctionnalités nano-puissance. Ce capteur optimisé et vérifié inclut le logiciel nécessaire et démontre les capacités des circuits de gestion de puissance.
On le voit sur cet exemple d’un système sur module micro-puissance multistandard de détection de fumée, la gestion de la puissance est indispensable pour rendre les maisons intelligentes. Elle garantit une conversion de puissance hautement efficace en prolongeant la durée de vie des petites piles peu onéreuses. Ces capteurs présentent de nombreuses fonctionnalités, parmi lesquelles une connectivité robuste.
Aujourd’hui, les convertisseurs abaisseurs (buck), élévateurs (boost) et abaisseurs-élévateurs (buck-boost) requièrent un courant de repos extrêmement faible afin de permettre l’utilisation de piles ou de systèmes de récolte d’énergie dans de nombreuses applications de capteurs. Cette solution est désormais possible grâce aux innovations réalisées dans les technologies de fabrication de semiconducteurs et de la conception des circuits intégrés. Et ce n’est que le début : une multitude d’innovations permettront bientôt de faire fonctionner des capteurs encore plus intelligents dans la maison connectée, et toutes seront portées par les progrès accomplis dans la gestion de la puissance.
